简体
繁体
首页
首页
资讯中心
政府信息公开
政务服务
互动交流
购机补贴
专题专栏
当前位置:
首页
> 政府信息公开 > 黄山市农业农村局
>
行政权力运行
>
行政确认
>
流程图
索
引
号:
003138734/202601-00023
信息分类:
流程图
主题分类:
农业、林业、水利
发文日期:
发布机构:
黄山市农业农村局
发布日期:
2026-01-29
生效日期:
有效
废止日期:
发布文号:
无文号
关
键
词:
内容概述:
有
效
性:
有效
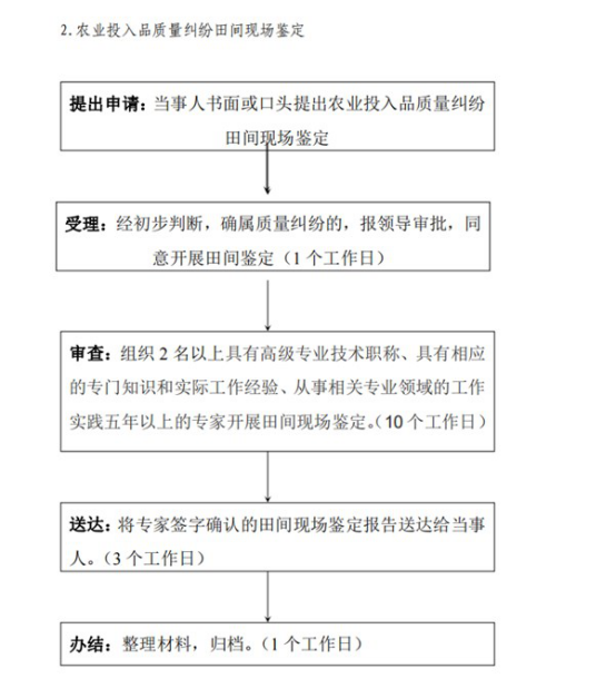
黄山市农业农村局行政确认事项流程图
作者:弓瑞
发布时间:2026-01-29 16:20
信息来源:黄山市农业农村局法规科
阅读次数:
次
字号:
大
中
小
文本下载
我要纠错
打印
收藏
扫一扫在手机打开当前页